Skip to content
Dave Mabe
Close menu

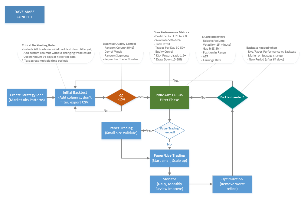
Backtest Workflow Diagram

By Dave Mabe

One of the most rewarding aspects of writing this newsletter is attracting smart and motivated traders.

Here's a great example of that.

Long-time list member Rami A. sent me this diagram he put together with his take on my backtesting workflow.

Very impressive, Rami!

The Core Performance Metrics section is not perfect (I have strategies with Profit Factors lower than 1.75 and also much higher than 2.0), and I use more indicators than the six listed there, but the spirit of this is spot on.

Diagramming workflows like this is an underrated skill (I just coached my daughter on this exact topic this week).

Take a look and see what you think:

Rami's take on backtesting workflowAny suggestions for improvements? Hit reply and let me know.

Thanks again to Rami A. for sharing with the list.

-Dave